九四玩手游盒子“放心玩”解析:合约式风控与确定性技术实现
- 发表时间:2026-02-05
- 来源:九四玩
一:“放心玩”专区首页 —— 确定性引流与数据驱动展示
此界面是“放心玩”服务的核心流量入口,其技术实现具有明确的指向性。

价值主张与入口设计:顶部横幅“不好玩·包退还”是前端写入的静态价值主张文案,其作用是在用户决策路径的起点建立明确认知。右侧“规则介绍”按钮通过事件绑定跳转到包含完整服务条款的独立页面,此设计符合金融科技产品对关键信息披露的强制性前端规范。
游戏列表的确定数据绑定:列表中的每个游戏卡片都是数据驱动视图的实例化。卡片数据(图标、名称、类型标签)由后端游戏元数据接口提供。
标签系统的规则引擎调用:“新游”、“热门”、“0.05折”等标签并非手动配置,而是由后端的运营规则引擎根据预设条件(如上架时间、下载增速、定价策略)实时计算并返回给前端的动态字段。前端仅负责接收该标签数组并进行渲染。
二:“放心玩”规则详情页 —— 电子合约与后端风控规则的前端映射

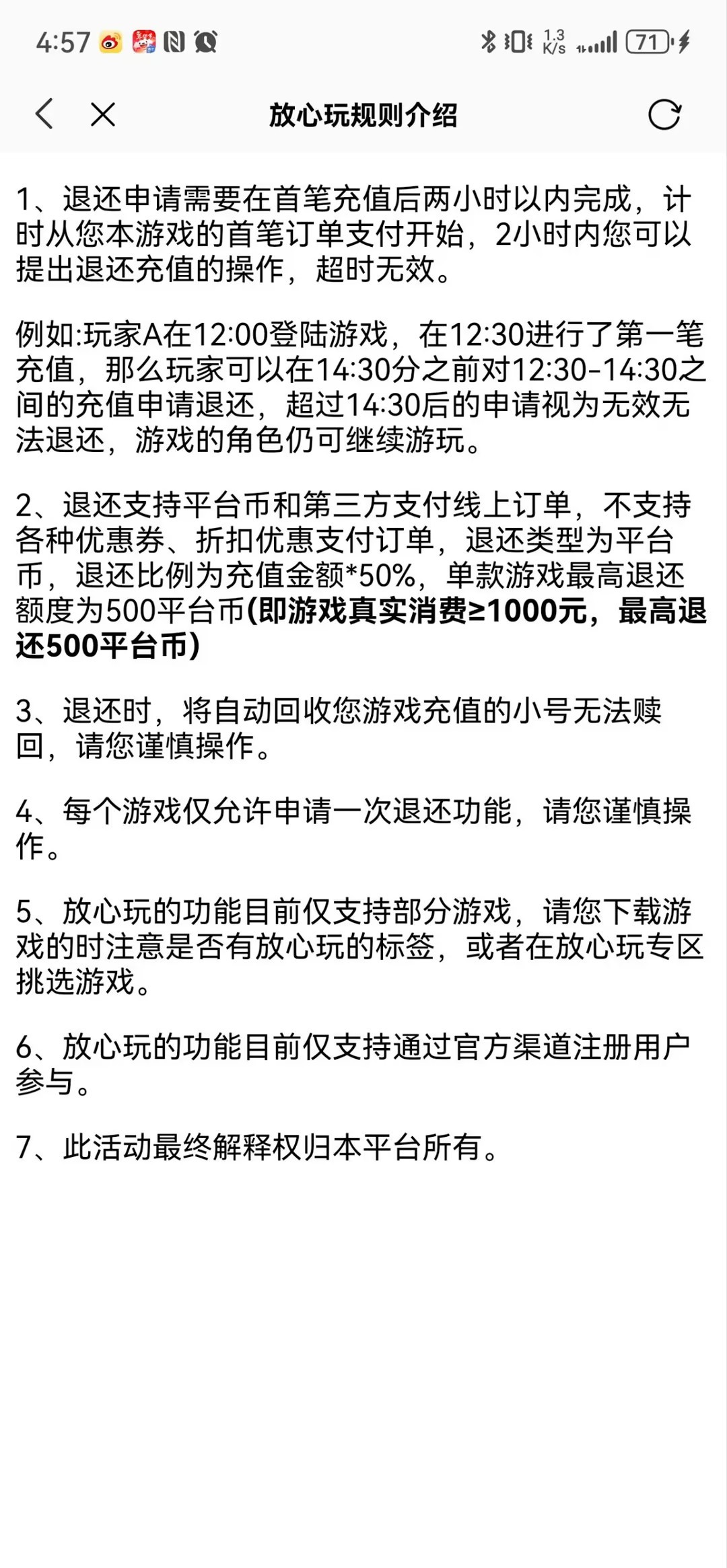
此页面是技术实现的核心,每一条规则都对应后端服务的一个或多个确定性的校验端点。
计时风控:“首笔充值后两小时内”规则,要求支付系统在用户完成首充时,必须在数据库事务中记录一个精确到秒的时间戳 first_charge_time。退款申请接口的第一项校验即是判断当前时间 current_time是否小于 first_charge_time + 2小时。这是一个确定的时间窗口比对逻辑。
支付路由与金额计算:“通过平台币或第三方支付原路退回,优惠券部分不退”规则,明确了退款流程的技术路径:
支付系统需记录每笔订单的支付方式分解明细(如:总额10元=平台币5元+微信支付5元)。
退款时,风控系统调用 “退款金额计算服务”,根据规则计算可退金额(例如:可退金额 = (微信支付部分 * 50%) + 平台币部分,且平台币部分封顶500)。
随后调用 “退款执行服务”,分别向微信支付退款网关和用户平台币账户发起确定的加款操作。
账号处置的强管控接口:“自动回收您游戏充值的小号”规则,揭示了一个关键的技术事实:九四玩平台与联运的游戏服务器之间,必须存在一套账号映射关系与远程调用接口。当用户触发此条款时,后端风控服务会向游戏服务器侧的指定接口发送包含该用户平台UID的指令,游戏服务器据此锁定或删除对应的游戏角色。这是平台深度联运能力的直接体现。
状态机与防刷:“每个游戏仅允许申请一次”规则,意味着在数据库设计中,存在一个以用户ID和游戏ID为联合唯一键的风控状态表。该表记录申请状态(如 status字段)。用户点击申请时,接口会执行“检查并设置”的原子操作,确保逻辑唯一性,这是防刷系统的标准实现。
三:游戏详情页 —— 多系统聚合的终端转化视图

此页面是转化漏斗的终点,集成了多个独立系统的数据与服务接口。
营销系统对接:“优惠券”与“礼包”是两个独立的营销服务前端组件。点击“点击领取”会触发一个POST请求至领券接口,该接口会校验用户资格、券库存,并在领取成功后更新用户资产缓存。礼包码的发放逻辑类似,但涉及码库的分配。
总结:确定的系统架构与服务化集成
“放心玩”是一个由确定的技术合约构建的系统:
前后端合约明确:规则详情页的每一条款,都是前端与后端风控、支付、账号三大系统之间事先定义的交互契约。前端是合约的展示方,后端是合约的执行与校验方。
服务化架构清晰:该功能依赖于风控服务、支付服务、游戏网关服务、营销服务、IM服务等多个独立部署的微服务。详情页是这些服务的聚合消费端,其技术挑战在于多服务调用的事务一致性与状态同步。
数据流确定:从游戏列表的元数据、详情页的实时在线人数,到用户领取优惠券后的资产更新,所有数据流动都通过明确的API接口定义和消息队列完成,形成可追溯的数据管道。
结论:九四玩通过“放心玩”专区,将一套复杂的金融与技术风控规则,转化为用户可感知、可交互的前端界面。其技术本质是通过服务化架构与严谨的API契约,将“风险赔付”这一业务流程进行了全面的数字化与自动化,标志着平台已从应用分发进入深度游戏服务集成与技术驱动运营的新阶段。
×